Electromagnetics / Analog Electronics / RF

AM Radio Receiver

Design and construction of a functional AM radio receiver using an LC resonant circuit, a 1N34A germanium detector diode, and an LM386 audio amplifier. The system receives AM broadcast signals, tunes the desired station, demodulates the envelope, and reproduces audible sound through standard low-impedance earphones.

Project Objective

The engineering objective was to build a simple but reliable AM receiver that can receive ambient AM broadcasts, tune across the standard AM band, recover transmitted audio, and deliver an audible output on common low-impedance earphones. The implementation combines theoretical sizing and practical breadboard prototyping.

Demo Video

Embedded demonstration of the AM receiver in operation.

Functional Chain

  1. 1. Loop antenna / copper coil receives the AM electromagnetic wave and acts as the tuning inductance.
  2. 2. LC resonant stage selects the desired station by maximizing response near the resonant frequency.
  3. 3. 1N34A germanium diode demodulates the AM signal by envelope detection.
  4. 4. LM386 audio stage amplifies the recovered audio for low-impedance earphones.

Physical Principles

  • Electromagnetic induction in the loop converts changing magnetic flux into an induced voltage.
  • The loop antenna behaves electrically as an inductor and is part of the resonant network.
  • LC resonance creates frequency selectivity around f0 = 1 / (2*pi*sqrt(L*C)).
  • AM audio information is encoded in the carrier envelope and recovered by diode rectification.
  • Audio amplification is necessary because detected RF envelopes are too weak to drive headphones directly.

Design Logic

  1. Define the target AM band coverage.
  2. Measure realistic variable capacitor range from available components.
  3. Compute required inductance to reach the low-frequency limit.
  4. Design loop geometry and turns to match the target inductance.
  5. Validate tuning behavior experimentally and iterate physically.

Real Circuit Prototype

Click to open the image in a zoomable viewer.

Breadboard implementation of the AM radio receiver

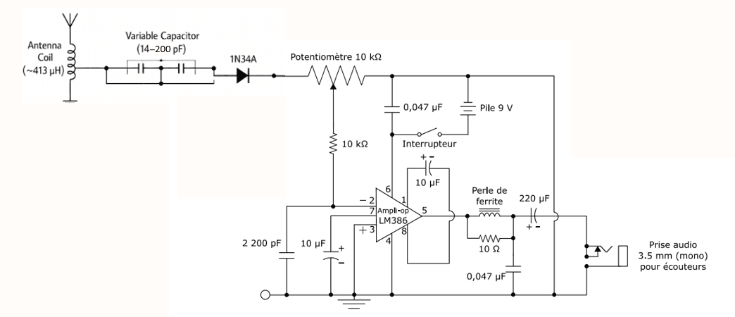
Circuit Schematic

Click to open the schematic and zoom in for wiring details.

Schematic of the LC tuning, demodulation, and amplification chain

Electrical Values

ParameterValue
Target AM band540 kHz to 1600 kHz
Variable capacitance range14 pF to 200 pF (2x TRC210 in parallel)
Fixed capacitor10 pF
Maximum equivalent capacitance210 pF
Calculated inductance413.65 uH
Diode1N34A germanium
AmplifierLM386
Potentiometer10 kOhm
Supply9 V battery

Coil Geometry

ParameterValue
Frame shapeSquare
Frame side length26.5 cm
Wire gauge26 AWG
Number of turns18 turns

Build Method

  • Built on breadboard for rapid iteration and easy debugging.
  • Coil wound manually on a 26.5 cm cardboard square frame.
  • Two variable capacitors wired in parallel to extend tuning range toward lower AM frequencies.
  • Careful lead routing and stable contacts used to limit parasitic effects.

Testing and Tuning Notes

  • Tuning is highly sensitive to small capacitance adjustments.
  • Loop orientation strongly influences reception quality.
  • Signal levels are low, so clean wiring and short RF paths are critical.
  • Amplifier polarity and grounding details affect noise and stability.

What This Demonstrates

This project shows the complete chain from electromagnetic wave capture to audible output using foundational circuit theory: induction, LC resonance, envelope detection, and analog audio amplification. It translates textbook electromagnetics into a functional communication prototype built with accessible components.